• Zarejestruj
  • ·
  • Zaloguj
  • ·
  • Pomoc
  • Strona główna
  • Społeczność Nasz Orange
    • Zasady Nasz Orange
    • Przewodnik po forum
    • Ogłoszenia
    • O społeczności
    • Pomysły społeczności
    • #OrangeTeam news
  • Szukam oferty
    • Zakup nowej oferty
    • Przedłużenie umowy
    • Oferta na kartę
    • Oferty polecane przez Społeczność
    • Zakup urządzenia
    • Inne
  • Moje usługi
    • Na kartę
    • Orange Flex
    • Abonament
    • Internet domowy
    • Gry online
    • Telewizja
    • Inna oferta
    • Sieć i dostępność usług
    • Konto Mój Orange
  • Urządzenia
    • Telefony i tablety
    • Modemy i routery
    • Dekodery i inne
  • AMA
    • AMA - informacje
    • AMA - oferta telewizyjna 2
    • AMA - Cyberbezpieczeństwo 3
    • AMA - roaming w Orange 2
    • AMA - pokaż wszystkie
  • Herosi Orange
  • Baza wiedzy
  • Dołącz do nas
  • Zaloguj się
  • Profil
  • Moje ustawienia
  • Obserwowane tematy
  • Pomoc
  • Wyloguj
  • Nasz Orange
  • /
  • Albumy dla społeczności
  • /
  • Obrazy w Publiczne (sok)
  • /
  • Moje obrazy dla sok

Moje obrazy dla sok

  • Albumy
  • Wszystkie obrazy
Opcje obrazów
  • Oflaguj obraz do zrecenzowania
  • Zakładka
  • Subskrybuj źródło RSS

Album: Publiczne (sok)

autor sok
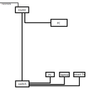
siec.png
siec.png
siec.png
Dodane ‎09-02-2019 09:59
0 Lubię to
Zamieszczone w: Orange FunBox 2.0 nie współpracuje ze switch'em tp-link, d-link, ciso - ( ‎09-02-2019 09:59 )

Aby dodać komentarz do tego obrazu, użytkownik musi być zarejestrowany. Jeżeli jesteś już zarejestrowany, zaloguj się. Jeżeli jeszcze się nie zarejestrowałeś, dokonaj rejestracji i zaloguj się.

  • Dodaj komentarz

Stopka

Na skróty

  • Przenoszę numer
  • Przedłużam umowę
  • Regulaminy i cenniki
  • Znajdź salon
  • Sprawdź zasięg
  • Polecaj i zarabiaj

Serwisy Orange

  • Dla operatorów
  • Dla inwestorów
  • Dla Mediów

Orange Polska

  • O nas
  • Kontakt
  • Kariera
@ Orange Polska S.A.  Wszystkie prawa zastrzeżone.
  • FB
  • Instagram
  • Linkedin
  • YT
  • Twitter
  • Sieć#1

 

  • Orange Flex
  • Sieć#1
  • Odpowiedzialny biznes
  • Razem w sieci
  • Zmień ustawienia cookies
  • Zgłoś niebezpieczne treści
  • Tłumacz języka migowego
  • Confort+
  • Poradnik Orange
  • Orange Energia
  • Ważne komunikaty
  • MultiBox
  • Regulamin serwisu
  • Warunki zakupów
  • Polityka prywatności
  • Ochrona danych osobowych
  • Nieruchomości Orange
  • Offers for foreigners
  • Inwestycje dofinansowane z UE